全国标准认证服务中心

我们的服务
  • 标准化
    企业标准备案团体标准国家标准地方标准行业标准ISO国际标准
    企业标准备案
    团体标准
    国家标准
    地方标准
    行业标准
    ISO国际标准
  • 认证服务
    ISO 9001质量管理体系认证ISO14001环境管理体系认证ISO 45001 职业健康安全管理体系认证ISO 22000 食品安全管理体系认证HACCP危害分析与关键控制点(HACCP)体系认证GB/T 50430 工程建设施工企业质量管理体系认证ISO 27001 信息安全管理体系认证ISO/IEC 20000 信息技术服务管理体系认证QC 080000有害物质过程管理体系认证
    ISO 9001质量管理体系认证
    ISO14001环境管理体系认证
    ISO 45001 职业健康安全管理体系认证
    ISO 22000 食品安全管理体系认证
    HACCP危害分析与关键控制点(HACCP)体系认证
    GB/T 50430 工程建设施工企业质量管理体系认证
    ISO 27001 信息安全管理体系认证
    ISO/IEC 20000 信息技术服务管理体系认证
    QC 080000有害物质过程管理体系认证
    ISO 13485 医疗器械质量管理体系认证
    GB/T 31950 企业诚信管理体系认证
    GB/T 23794 企业信用评价体系认证
    GB/T 27925 商业企业品牌评价管理体系认证
    ISO 22301 业务连续性管理体系认证
    ISO/IEC 27701 隐私信息管理体系认证
    ISO IEC 27018 公有云中个人可识别信息保护管理体系认证
    ISO IEC 27017 云服务信息安全管理体系认证
    HSE健康、安全和环境管理体系认证
    社会责任管理体系认证
    ISO 28000 供应链安全管理体系认证
    GB/T 19025培训管理体系认证
    GB/T 35770 合规管理体系认证
    GB/T 23331-2020能源管理体系认证
    GB/T 29490-2013、GB/T 33251-201知识产权管理体系认证
    GB/T 19022-2003/ISO 10012:2003测量管理体系认证
    GB/T 33173-2016/ISO 55001:2014资产管理体系
    ISO 37001:2016反贿赂管理体系认证
    GB/T 33300-2016食品工业企业诚信管理体系
    企业标准体系评价
    产品认证
    富硒产品认证
    服务认证
    双碳服务评价
  • 许可证
    全国工业产品生产许可消毒产品生产企业卫生许可证
    全国工业产品生产许可
    消毒产品生产企业卫生许可证
  • 商品条码
  • 检验校准
    检验校准
    检验
    校准
  • 培训课程
ISO认证、企业标准备案全国服务热线13609522916
为您提供快速、便捷的标准认证咨询服务
标准信息
上一页 1 2 3
...
下一页

重磅发布|GB 7718-2025《预包装食品标签通则》亮点解读(附对比表)

 二维码 397

3月27日,国家市场监督管理总局、国家卫生健康委员会发布了《食品安全国家标准 预包装食品标签通则》(GB 7718-2025)(以下简称“GB 7718-2025”),于2027年3月16日正式实施,过渡期2年,企业可提前执行新标准要求。为帮助广大食品企业快速掌握食品标签要求的修订变化,食品伙伴网梳理了GB 7718-2025的修订亮点,供行业同仁参考借鉴。

1.修改预包装食品定义,纳入预先包装以计量称重方式销售的食品

新版GB 7718中对预包装食品的定义进行了修改,将预先包装以计量称重方式销售的食品纳入预包装食品的范围,并增加“长度”作为食品计量单位。预包装食品范围的扩大,填补了GB 7718等标准对于“无净含量标示”的预先包装食品的管理空白。

2.优化配料表标示要求,规定更清晰、简洁、全面

明确了多项配料表标示要求。单一配料食品需标示配料表;承担包装功能的可食用物质需在配料表中标示;已挥发或去除的配料可不在配料表中标示;加工助剂、已失去活性的酶制剂、不在终产品中发挥功能作用的食品添加剂的辅料可不标示。

细化了复合配料的标示要求。使用复合配料时,应在配料表中标示复合配料的名称和其原始配料;直接加入食品中的复合配料已有国家标准、行业标准或地方标准,并且其加入量小于食品总量的25%时,不需要展开标示该复合配料的原始配料;明确复合配料中加入的复合配料,可不展开标示其原始配料。

修改了食品添加剂的标示方式。当预包装食品的包装物或包装容器最大表面面积不大于60cm2 时,才可以使用食品添加剂的国际编码(INS号)进行标示。修改后:

1)食品添加剂“阿拉伯胶”可以选择标示为:1.阿拉伯胶; 2.增稠剂(阿拉伯胶);

2)若使用食品添加剂“阿拉伯胶”的预包装食品包装物或包装容器最大表面面积不大于60cm2时,可以选择标示为:1.阿拉伯胶;2.增稠剂(阿拉伯胶);3.增稠剂(414)。

明确复配食品添加剂的标示要求。复配食品添加剂应展开标示其在终产品中发挥作用的全部食品添加剂。可以根据实际添加量一一标示,也可以采用体现食品添加剂复配属性的方式进行标示,即标示复配添加剂的名称,再在其后用括号的形式展开标示每种食品添加剂。

新增了菌种的标示要求。分为以下三种情况:

生产过程中直接添加的菌种,未经灭活或去除工艺的,应当标示所添加菌种的具体名称,可同时标示相应菌株号及菌种含量。

在食品中起发酵作用的菌种,也可归类标示为“发酵菌种”或“微生物发酵剂”。

经过灭活或采取过滤等方式去除的菌种可不标示,如标示,应在食品属性名称或配料表的临近位置明示产品的杀菌工艺,或标示“经灭活”“非活菌型”“杀菌型”“灭菌型”等能充分说明菌种已无活性的词语。

3.进一步细化明确食品定量标示,助力企业提升标签透明度

1)细化“特别强调”的标示要求

明确食品名称中提及的配料或成分属于特别强调,应定量标示;以附录(A.5)的形式规定定量标示的标示形式、含量声称同义词及豁免条件等内容。

企业微信截图_17430601586069(1)

2)规范食品配料“无”“不含”“不添加”等声称使用要求

明确使用“无”“不含”等词汇时,其相应配料或成分含量应为“0”;食品添加剂、污染物,以及法律、法规和标准中规定的不允许添加到食品中或不应存在于食品中的物质,不得使用“无”“不含”等词汇及其同义语进行声称;不得使用“不添加”“不使用”及其同义语等词汇。

提示:按照上述规定,食品添加剂、污染物不得使用“无”“不含”等词汇及其同义语进行声称;法律、法规和标准中规定的不允许添加到食品中或不应存在于食品中的物质,不得使用“无”“不含”等词汇及其同义语进行声称。

3)规范食品标签上图片的使用

明确食品标签上用于说明口味、风味、配料来源、食用方法或用途等的图案不属于特别强调。如果使用香精、香料调配出某种风味,仅可使用相关配料或食物真实照片以外的图案,且应在图案临近位置醒目标示“图案仅供口味参考”等。

4.精准日期标识,便于知晓食用期限

要求食品标签上以具体日期的形式标示保质期的到期日,解决了消费者了解食品保质期“要靠算”“算不准”的难题。

GB 7718-2025规定,应按照年、月、日的顺序清晰标示预包装食品的生产日期和保质期到期日。但以下预包装食品可仅标示保质期和保质期到期日:

1)保质期6个月及以上的;

2)包装材料或包装容器最大表面面积不大于20 cm2的。

为了进一步优化消费者的食用体验,减少食物浪费,企业可根据食品特点及工艺,自愿标示消费保存期,作为食品在指明的贮存条件下的最后食用日期。消费保存期不影响《中华人民共和国食品安全法》中关于食品保质期的要求,超过保质期的食品不得用于食品的生产、经营。

5.修改质量等级的标示要求,抵制行业乱象

强调食品质量等级的标示需“有据可依”。如果食品所执行的标准中已明确规定质量(品质)等级的,应按标准要求标示质量(品质)等级。如果食品所执行的标准中未规定质量(品质)等级的,不得标示质量等级。

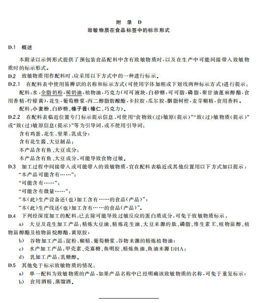
6.致敏物质修订为强制标示内容,提升行业管理水平

GB 7718-2025规定以下8类致敏物质应在配料表中加以提示,或在配料表邻近位置标示提示信息。

a) 含有麸质的谷物及其制品(如小麦、黑麦、大麦、燕麦、斯佩耳特小麦或它们的杂交品系)。

b) 甲壳纲类动物及其制品(如虾、龙虾、蟹等)。

c) 鱼类及其制品。

d) 蛋类及其制品。

e) 花生及其制品。

f) 大豆及其制品。

g) 乳及乳制品(包括乳糖)。

h) 坚果及其果仁类制品。

8类致敏物质以外的其他可能的致敏物质可自愿标示提示信息;生产加工过程中可能带入致敏物质时,如共用生产车间、共用生产线时,鼓励标示致敏物质的提示信息。

附录D以示例形式提供了预包装食品配料中含有致敏物质时,以及在生产中可能间接带入致敏物质时的标示形式,以及可免除标示致敏物质提示的目录。详见下图。

企业微信截图_17430602763944

7.新增食品声称的标示原则要求,规范行业标示行为

规范食品声称的使用原则,要求食品声称应能真实、准确地描述食品、食品配料或成分的特征、特性与特点。我国法律、法规、食品安全标准、国务院相关部门有明确规定的,应从其规定。

8.新增进口预包装食品标示规定,提升食品标签管理效能

针对进口预包装食品标签设置了独立章节,整合相关法律法规及标准对进口预包装食品标签的一般要求、配料表、进口商及代理商的标示、原产国(地区)、日期标示、适宜人群、食用量或食用方法等的标示要求。其中对于大家比较关注的原产国(地区)的认定,GB 7718-2025结合海关系统的法规要求进行了细化和明确:

完全在一个国家(地区)获得的货物,以该国(地区)为原产国(地区);

两个及以上国家(地区)参与生产的货物,以最后完成实质性改变的国家(地区)为原产国(地区);

灌装或分装国家或地区与原产国不一致的,应同时标示灌装或分装国家(地区)。

另外,除强制性标识内容的中外文应有一一对应关系外,GB 7718-2025规定,适宜人群、食用量或食用方法等信息也应对应标示,并符合我国标准法规的要求。

9.鼓励自愿标示数字标签,助力企业创新发展

为扩展食品标签展示形式,助力食品生产企业创新发展的需求,为消费者阅读食品标签提供便利,增加了数字标签的标示形式及要求。企业可自愿选择标示数字标签,当使用数字标签时,应符合标准的相关规定。

使用数字标签时,应在食品包装上的数字标签识别码临近位置通过“数字标签”或类似字样明示其身份,并保证相关标签标示信息在扫码获取信息后的一级页面直接展示,同时应避免弹窗广告等干扰消费者阅读食品标签信息。

自2023年7月,国家卫生健康委启动数字标签试点工作以来,试点产品涵盖了粮油、肉制品、方便食品等我国消费的主要大宗食品类别。

食品伙伴网食品数字标签生成系统:

10.与《食品标识监督管理办法》衔接,删除了部分标示要求

为确保GB 7718-2025与《食品标识监督管理办法》相互衔接、清晰明确,使得食品标签要求易操作、好执行,国家卫生健康委员会与国家市场监督管理总局按照分工明确、协调一致的原则就食品标签的管理问题达成了共识,明确了GB 7718-2025与《食品标识监督管理办法》的管理范畴。新版GB 7718-2025删除了预包装食品标签的字体、字号、多重包装、净含量、配料表引导词、生产经营者信息等具体标示要求,由市场监督管理部门在《食品标识监督管理办法》中予以明确。

结语

食品标签是食品生产经营者向消费者传递食品信息的载体,也是消费者了解食品成分、特征等信息最直接、最普遍的方式,是我国食品安全管理的重要举措。GB 7718-2025的发布,对规范食品标签标注行为具有重要意义。企业应积极响应,对照新版食品标签要求,及时复核企业食品标签,确保持续合规。

GB 7718-2025食品安全国家标准 预包装食品标签通则.pdf


在线客服
 工作时间
周一至周五 :8:30-17:30
周六至周日 :9:00-17:00
 联系方式
客服热线:13609522916
邮箱:497027824@qq.com